Image Details

Choose export citation format:

Revisiting the Atmosphere of HAT-P-70b with CARMENES High-resolution Transmission Spectroscopy

  • Authors: Tianjun Gan, Jaume Orell-Miquel, Fei Yan, Lisa Nortmann, Jorge Sanz-Forcada, Enric Pallé, Shude Mao, Pedro J. Amado, José A. Caballero, Stefan Cikota, David Cont, Artie P. Hatzes, Thomas Henning, Fabio Lesjak, Manuel López-Puertas, David Montes, Juan Carlos Morales, Alberto Peláez-Torres, Andreas Quirrenbach, Ansgar Reiners, Ignasi Ribas, Andreas Schweitzer

Tianjun Gan et al 2026 The Astronomical Journal 171 .

  • Provider: AAS Journals

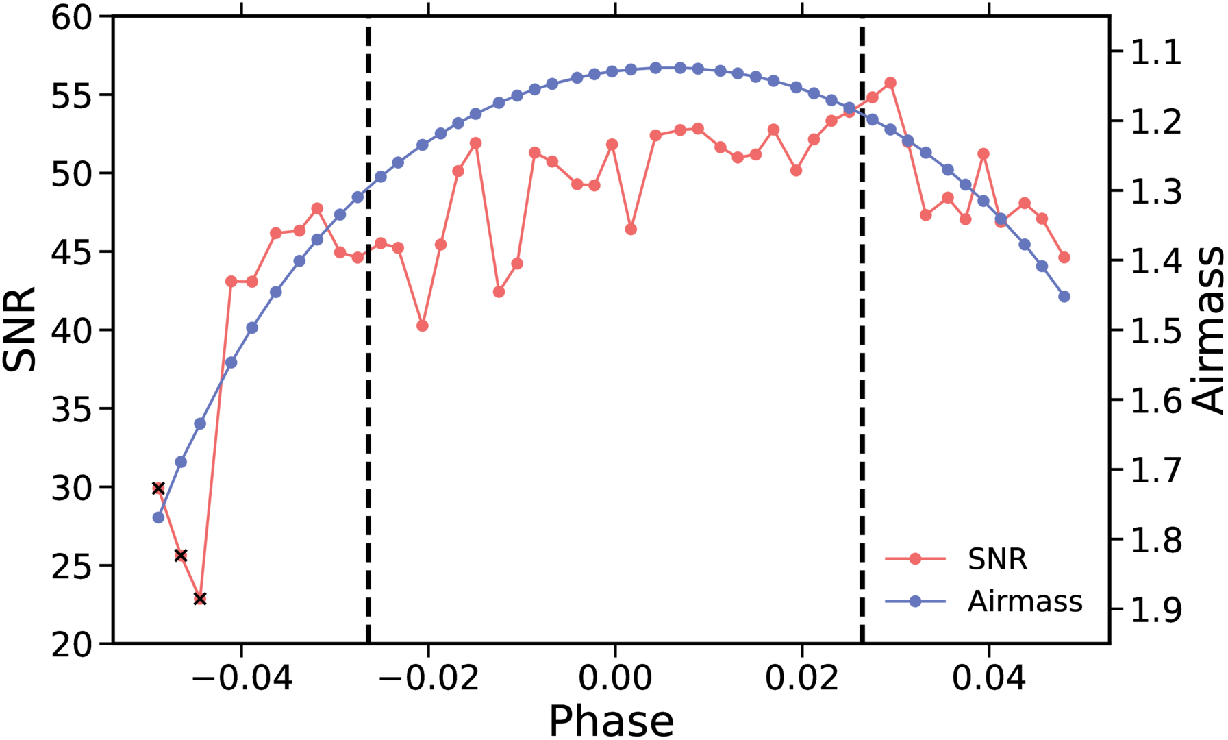
Caption: Figure 1.

The S/N of the spectra (red) near the Na I λλ5891,5898 Å doublet lines and the airmass (blue) as a function of the planet phase. Two vertical black dashed lines mark the first and fourth contacts of the transit event. The first three spectra (black crosses) are discarded due to their low S/Ns.

Other Images in This Article

Show More

Copyright and Terms & Conditions

Additional terms of reuse