Image Details

Choose export citation format:

iSTARMOD: A Python Code to Quantify Chromospheric Activity by Using the Spectral Subtraction Technique

  • Authors: Fernando Labarga, David Montes

Fernando Labarga and David Montes 2026 The Astronomical Journal 171 .

  • Provider: AAS Journals

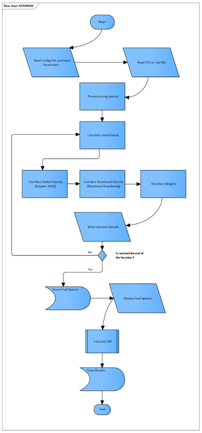
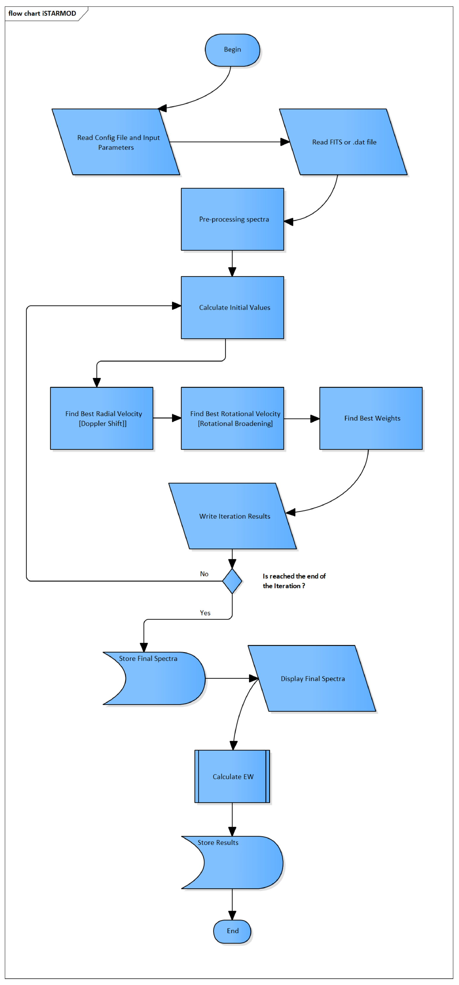
Caption: Figure 3.

Flowchart of the iSTARMOD process, showing the implementation of the algorithm of the spectral subtraction technique, the steps followed, and the information flow.

Other Images in This Article
Copyright and Terms & Conditions

Additional terms of reuse