Image Details

Choose export citation format:

Resolved UV–Optical HST Imaging and Spectral Energy Distribution Modeling of Nearby BAT Active Galactic Nuclei

  • Authors: Connor Auge, Michael Koss, Kriti K. Gupta, Claudio Ricci, Benny Trakhtenbrot, Franz E. Bauer, Ezequiel Treister, Alessandro Peca, Brad Cenko, Kohei Ichikawa, Arghajit Jana, Darshan Kakkad, Richard Mushotzky, Kyuseok Oh, Alejandra Rojas Lilayú, David Sanders, Roberto Serafinelli, Matilde Signorini, Alessia Tortosa, C. Megan Urry

Connor Auge et al 2026 The Astrophysical Journal 1002 .

  • Provider: AAS Journals

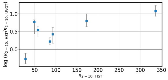
Caption: Figure 8.

Difference in bolometric correction (HST – UVOT) from the best-fit SEDs of the two datasets (HST analyzed in this work and Swift/UVOT analyzed in G24), shown as a function of the bolometric correction derived from the HST data.

Other Images in This Article

Show More

Copyright and Terms & Conditions

Additional terms of reuse