Image Details

Choose export citation format:

Origin of the IRAS Vela Shell: New Insights from 3D Dust Mapping

  • Authors: Bore Annie Gao, 般若 高, Catherine Zucker, Tirupati Kumara Sridharan, Cameren Swiggum, Shmuel Bialy, Theo J. O'Neill, J. E. G. Peek, Luciana Bianchi, Robert Benjamin, Lewis McCallum, Alyssa Goodman, João Alves, Charles Lada, Gordian Edenhofer, Rowan Smith, Elizabeth Watkins, Kenneth Wood, Doni Anderson

Bore Annie Gao et al 2025 The Astrophysical Journal 987 .

  • Provider: AAS Journals

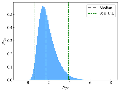
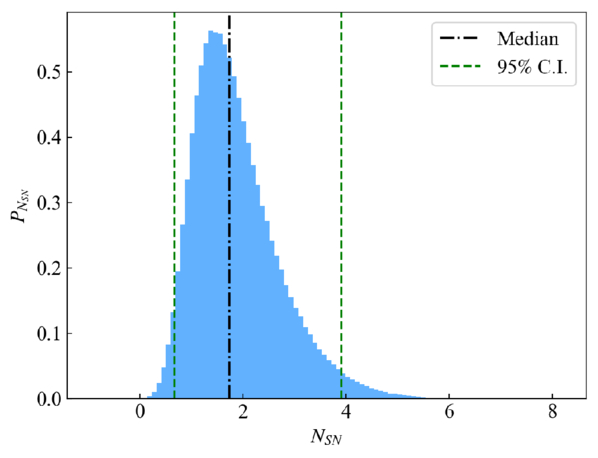
Caption: Figure 7.

Probability density distribution of the number of supernovae required to account for the total momentum of the IVS.

Other Images in This Article
Copyright and Terms & Conditions

Additional terms of reuse