Image Details

Choose export citation format:

Mapping Interstellar Dust in the Foreground Outer Disk of Overlapping Galaxy Pair VV 191 with HST and JWST

  • Authors: Clayton D. Robertson, Benne W. Holwerda, Jessica M. Berkheimer, Trevor Butrum, Ian Castellano, Kyle W. Cook, William C. Keel, Anton M. Koekemoer, Divya Patel, Maria del Carmen Polletta, Rogier A. Windhorst

Clayton D. Robertson et al 2025 The Astronomical Journal 170 .

  • Provider: AAS Journals

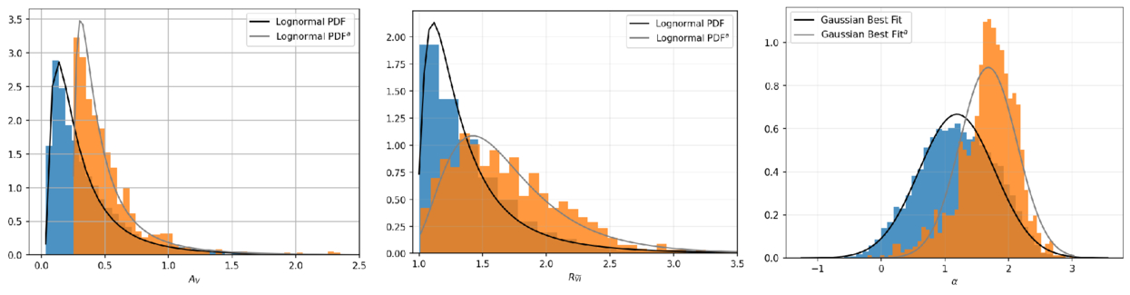
Caption: Figure 6.

Density histograms of AV (left), ﹩{R}_{\widetilde{VI}}﹩ (middle), and α (right) within the overlap of VV 191b with the restrictions as mentioned in Figure 7. The best log-normal fits of AV and ﹩{R}_{\widetilde{VI}}﹩ and a Gaussian fit of α are overlaid in black. The distributions of the dust parameters with an even stricter threshold, AV > 0.25 and S/NF090W ≥ 3, are shown in orange, with their best-fit probability density function (pdf) fits overlaid in gray. The mean and the standard error of the distributions (not the fits) of ﹩{R}_{\widetilde{VI}}﹩ and α are given in Table 2.

Other Images in This Article

Show More

Copyright and Terms & Conditions

Additional terms of reuse