Image Details

Choose export citation format:

Probabilistic Modeling of Lunar Topography for Exosphere Simulations and Implications for Helium, Neon, and Argon

  • Authors: Alexander Peschel, Cesare Grava, Jakob Breternitz, Philipp Reiss

Alexander Peschel et al 2026 The Planetary Science Journal 7 .

  • Provider: AAS Journals

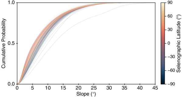
Caption: Figure 2.

Latitude-dependent slope distributions derived from LOLA data, shown for each 360° × 1° tile.

Other Images in This Article
Copyright and Terms & Conditions

Additional terms of reuse