Image Details

Choose export citation format:

The Orbital Eccentricity–Radius Relation for Planets Orbiting M Dwarfs

  • Authors: Sheila Sagear, Sarah Ballard, Gregory J. Gilbert, Mariangel Albornoz, Christopher Lam

Sheila Sagear et al 2026 The Astronomical Journal 171 .

  • Provider: AAS Journals

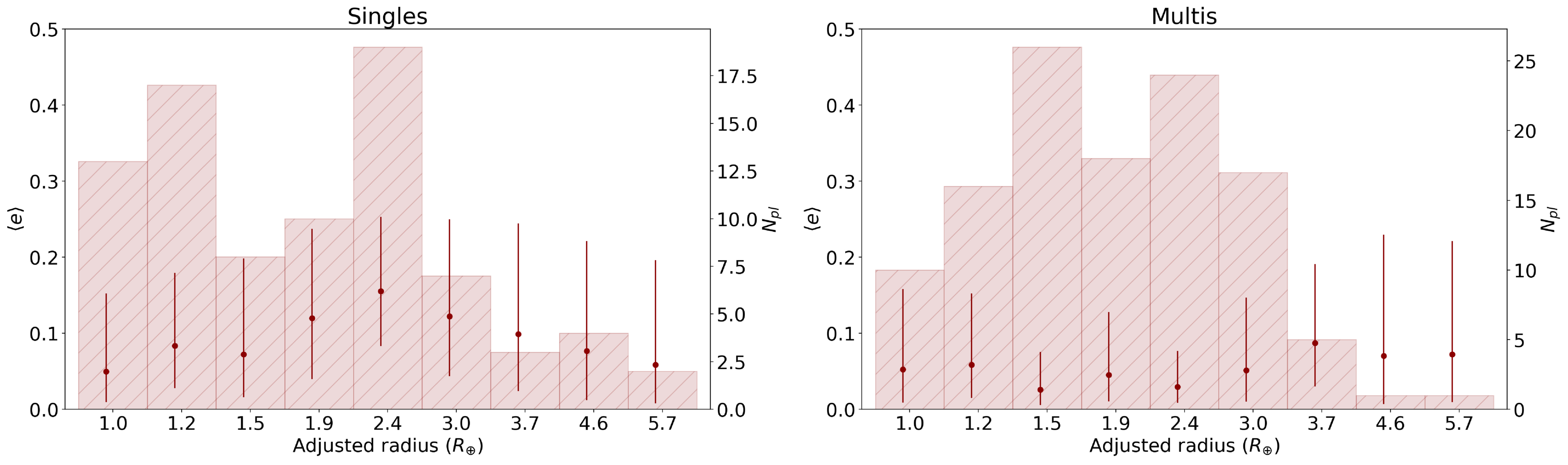
Caption: Figure 3.

Left: 〈e〉 vs. adjusted planet radius radj bin centers for singles with 0.5 < radj < 5.1R (red points). The red error bars present the 16th and 84th percentiles of 〈e〉. The red histogram represents the number of M dwarf planets in each bin (right-hand vertical axis). Right: same as the left panel, but for multis.

Other Images in This Article

Show More

Copyright and Terms & Conditions

Additional terms of reuse