Image Details

Choose export citation format:

A Catalog of High-confidence Very Metal-poor Stars from DESI Based on a Deep Learning Method

  • Authors: Chen Yang, 晨 杨, Guanhong Lin, 观泓 林, Lei Tan, 磊 谈, Huanbin Chi, 焕斌 迟, Feng Wang, 锋 王, Hui Deng, 辉 邓, Ying Mei, 盈 梅

Chen Yang et al 2026 The Astrophysical Journal Supplement Series 284 .

  • Provider: AAS Journals

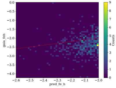
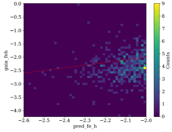
Caption: Figure 11.

Two-dimensional histogram of metallicity for the crossmatched VMP sample (∼500 stars), comparing the model-predicted [Fe/H]model (x-axis) with the metallicity [Fe/H]GaiaXP derived by L. Yang et al. (2025) from Gaia XP spectra (y-axis). Color indicates the number of stars in each bin, and the red dashed line shows the one-to-one relation (y = x).

Other Images in This Article

Show More

Copyright and Terms & Conditions

Additional terms of reuse