Image Details
 
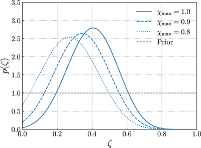
                    Caption: Figure 1.
Posterior on the fraction ζ of binary black holes in which both components have zero spin, as obtained in the simple counting experiment of Section 3. This counting experiment uses only events detected through GWTC-2 (Abbott et al. 2021c) and furthermore only relies on the fully marginalized likelihoods for each binary under spinning (﹩0\leqslant {\chi }_{1},{\chi }_{2}\leqslant {\chi }_{\max }﹩) and nonspinning (χ 1 = χ 2 = 0) priors. Values of ζ ≳ 0.8 are definitively ruled out. Whether or not ζ is consistent with zero, however, depends more sensitively on assumptions regarding the distribution of black hole spin magnitudes. If we assume that black hole spins range uniformly up to ﹩{\chi }_{\max }=1.0﹩, ζ = 0 is disfavored. At the same time, relaxing ﹩{\chi }_{\max }﹩ to slightly smaller values yields posteriors increasingly consistent with zero, which would indicate no distinct subpopulation of nonspinning systems.
© 2022. The Author(s). Published by the American Astronomical Society.