Image Details

Choose export citation format:

Exoplanet Synchronization in the Habitable Zone: Learning from Venus’ Retrograde Rotation

  • Authors: Sylvio Ferraz-Mello

Sylvio Ferraz-Mello 2026 The Astronomical Journal 171 .

  • Provider: AAS Journals

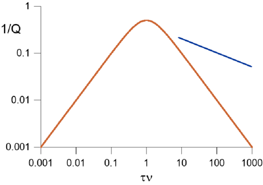
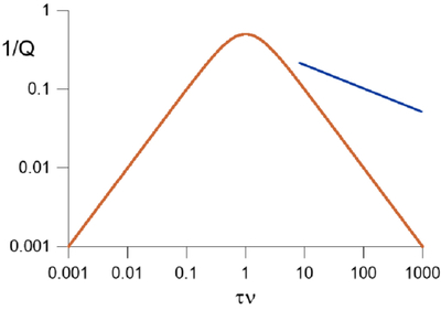
Caption: Figure 9.

Maxwell rheology. Log–log plot of the inverse of the quality factor Q as a function of τν. The blue line shows the slope of the descending branch in the case of Andrade rheology with p = −0.2.

Other Images in This Article
Copyright and Terms & Conditions

Additional terms of reuse