Image Details

Choose export citation format:

Search for Past Stellar Encounters and the Origin of 3I/ATLAS

  • Authors: Yiyang Guo, Luyao Zhang, Fabo Feng, Zhao-Yu Li, Anton Pomazan, Xiaohu Yang

Yiyang Guo et al 2025 The Astronomical Journal 170 .

  • Provider: AAS Journals

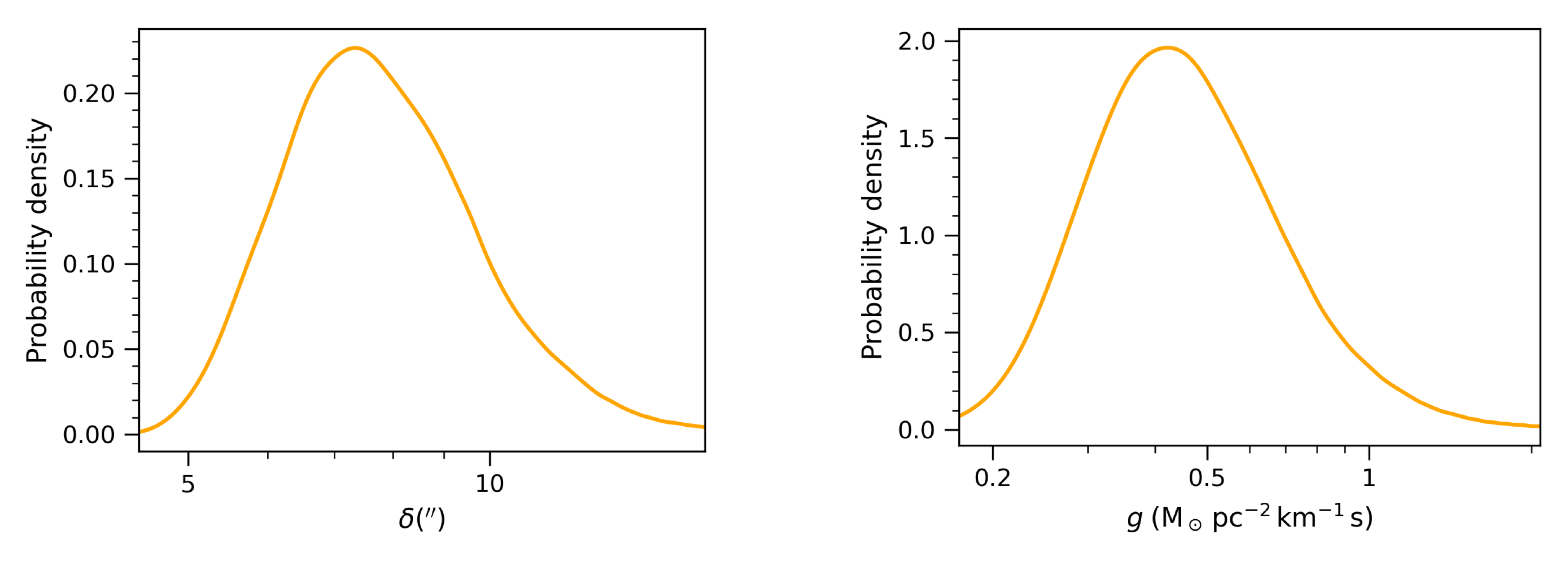
Caption: Figure 3.

Distributions of deflection angle δ and g smoothed with a Gaussian kernel.

Other Images in This Article
Copyright and Terms & Conditions

Additional terms of reuse