Image Details

Choose export citation format:

Col-OSSOS: The Colors of the Outer Solar System Origins Survey

  • Authors: Megan E. Schwamb, Wesley C. Fraser, Michele T. Bannister, Michaël Marsset, Rosemary E. Pike, J. J. Kavelaars, Susan D. Benecchi, Matthew J. Lehner, Shiang-Yu Wang, Audrey Thirouin, Audrey Delsanti, Nuno Peixinho, Kathryn Volk, Mike Alexandersen, Ying-Tung Chen, Brett Gladman, Stephen D. J. Gwyn, and Jean-Marc Petit

2019 The Astrophysical Journal Supplement Series 243 12.

  • Provider: AAS Journals

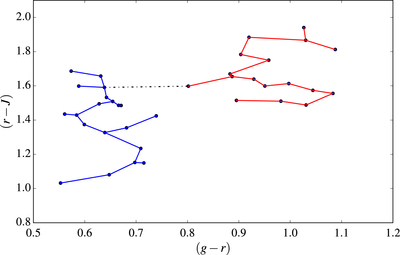
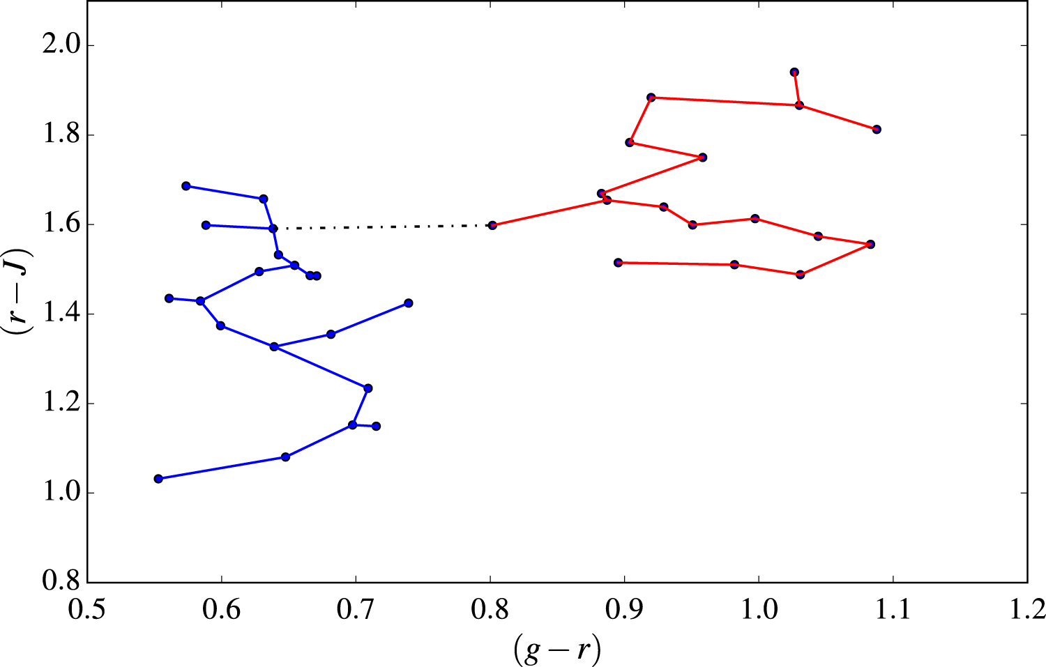
Caption: Figure 5.

Minimal spanning tree, and subtrees determined by the FOP test applied to the optical and NIR colors as shown in Figure 4. The branches connecting members of the two subclasses identified by the test are shown in blue and red lines, respectively. The one branch of the full tree that is cut to result in the two subtrees is shown by the dashed black line.

Other Images in This Article
Copyright and Terms & Conditions