Image Details

Choose export citation format:

High-frequency Magnetic Fluctuations in Space Plasmas and the Role of Electron Landau Damping

  • Authors: Vincenzo Carbone, Daniele Telloni, Fabio Lepreti, and Antonio Vecchio

2022 The Astrophysical Journal Letters 924 L26.

  • Provider: AAS Journals

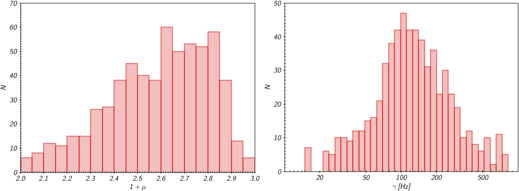
Caption: Figure 2.

Distributions of 1 + μ (left panel) and γ (right panel) obtained through a fit of Equation (3) to the magnetic energy density spectra obtained from N = 631 samples of the data set of the Cluster spacecraft.

Other Images in This Article
Copyright and Terms & Conditions