Image Details

Choose export citation format:

Search for Continuous Gravitational Waves from Scorpius X-1 in LIGO O2 Data

  • Authors: Yuanhao Zhang, Maria Alessandra Papa, Badri Krishnan, and Anna L. Watts

2021 The Astrophysical Journal Letters 906 L14.

  • Provider: AAS Journals

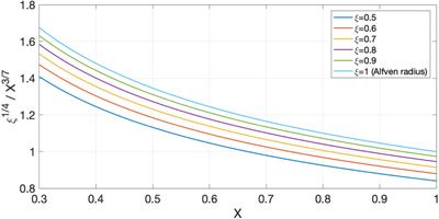
Caption: Figure 3.

﹩{h}_{0}^{\mathrm{torq}.\mathrm{bal}.}(\xi ,X)={h}_{0}^{\mathrm{torq}.\mathrm{bal}.}(1,1)\displaystyle \frac{{\xi }^{1/4}}{{X}^{3/7}}﹩, and this multiplicative factor is shown here.

Other Images in This Article
Copyright and Terms & Conditions